The LifeFit Group is a leading fitness and health platform in Germany, uniting several fitness brands under one roof. The Group is committed to inspire and support its customers to live their best lives through personal, fun and focused health and fitness experiences.
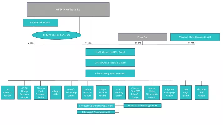
LifeFit Group MidCo Gmbh
maximum EUR 300,000,000
Senior Secured Callable Floating Rate Bond
ISIN: NO0013252452
Terms & Conditions (download as PDF)
Barry’s Bootcamp GmbH
Elbgym GmbH
Fitness First Germany GmbH
FitnessLOFT Bielefeld GmbH
FitnessLOFT Braunschweig GmbH
FitnessLOFT Bremen Nord GmbH
FitnessLOFT Bünde Mitte GmbH
FitnessLOFT Cottbus GmbH
FitnessLOFT Datteln GmbH
FitnessLOFT Dorsten GmbH
FitnessLOFT Dresden GmbH
FitnessLOFT Düsseldorf GmbH
FitnessLOFT Georgsmarienhütte GmbH
FitnessLOFT Gifhorn GmbH
FitnessLOFT Goslar GmbH
FitnessLOFT Göttingen GmbH
FitnessLOFT Gütersloh GmbH
FitnessLOFT Hamm GmbH
FitnessLOFT Hannover City GmbH
FitnessLOFT Harburg GmbH
FitnessLOFT Hildesheim GmbH
FitnessLOFT Köln GmbH
FitnessLOFT Leine Center GmbH
FitnessLOFT Magdeburg GmbH
FitnessLOFT Marl GmbH
FitnessLOFT Mönchengladbach GmbH
FitnessLOFT Paderborn GmbH
FitnessLOFT Wedel GmbH
FitnessLOFT Wernigerode GmbH
FitnessLOFT Wolfenbüttel GmbH
Haskie GmbH
LifeFit Group MidCo GmbH
LOFT Franchise GmbH
LOFT Holding GmbH
Smilefit SLS GmbH
Smile X Interco GmbH
Shape Interco GmbH

Our values are the foundation of our culture - they provide guidance, build trust, and shape the way we work together.
What we do, we do with heart and soul
We are fast, adaptable, and find solutions
We see people as a whole, listen, and show understanding
We enjoy bringing out the best in everyone
We know that, together, we can achieve anything